
支持ZLG ZCANPRO上位机
支持CAN【FD】总线错误监测、总线负载率监控:ECU刷写、实时曲线分析、OBD诊断、自动化测试、UDS诊断、数据回放、J1939 DTC监测、CANopen

选型指南

参数表

设备特性:
●USB接口符合USB2.0高速规范;CANFD接口支持 CAN2.0A、B 协议,符合15011898-1 规范 ;
●支持 CAN和 CANFD协议选择;CANFD 支持ISO标准和 Non-ISO 标准;
●每个通道可以独立设置波特率,系统不仅预置了常用波特率列表,而且支持自定义波特率;支持的波特率范围:CAN:5Kbps~1Mbps,
CANFD:100Kbps~5Mbps;每个通道均有14组硬件滤波器;每组滤波器可以设置滤波ID以及掩码。
●支持连续循环发送、组发送、定时发送等;
●支持波特率探测,支持合并相同帧ID,支持总线异常统计,支持收发速率统计;
●双通道CAN(FD)接口卡支持中继功能;
200U,201U,400U和401U的CAN-bus电路采用DC2500V电气隔离,具有强大的抗电磁干扰的能力;
●工作温度:-40~+85℃;
高速数据收发
USB2.0高速规范,数据收发快速稳定,CAN波特率支持5Kbps~1000Kbps;CANFD波特率支持100Kbps~5000Kbps。

波特率探测功能
通过波特率探测功能,可以获取CAN(FD)总线上设备的波特率。即可探测仲裁域波特率也可以探测数据域波特率;可以使用常用波特率快速探测,也可以通过设置SJW、TSEG1和TSEG2,进行全范围波特率探测

CAN(FD)总线错误统计
设备实时捕获CAN(FD)总线错误状态,包括错误类型、发送错误计数器和接收错误计数器等,这些状态直接反映了总线的通畅情况,工程师可以通过这些信息很方便的了解总线负载状况。

自定义波特率
如果需要其他波特率,可以选择“自定义”,然后再点“自定义波特率”来设置期望波特率。

1.如上图所示,设置①中的仲裁域波特率,选择合适的同步跳转宽度,选择所需要的波特率值,如果下拉列表没有想要的值可以手动输入;
2.设置②中的数据域波特率参数,选择合适的同步跳转宽度,选择所需要的波特率值,如果下拉列表没有想要的值可以手动输入;
3.设置完后,点击③处的计算按钮即可列出对应波特率参数的计算结果供用户选择;
4.选择合适采样点的仲裁域波特率值,选中后有蓝色背景色表示选中状态,如④所示;
5.选择合适采样点的数据域波特率值,选中后有蓝色背景色表示选中状态,如③所示;
6.最后点击③处的复制按钮即可复制自定义波特率的值,将此值粘贴到自定义波特率输入框即可。

分组定时发送
除了普通模式发送数据外,设备还支持组发送模式。勾选主界面的“组发送”,会进入组发送设置页面,用户可以用该模式方便地定时发送一组报文:

CAN中继器功能
设备默认是关闭中继器功能的,打开设备后,可以通过点击按钮“未使用中继功能”打开:

CAN滤波器设置
每路CAN的14组接收滤波器在出厂时都处于禁止状态,即不对CAN总线数据做过滤。当用户需要使用滤波器时,首先将”开启滤波”勾选上,然后点“添加”即可,一共可以添加14组。
滤波类型 型(帧格式):可选“标准”和“扩展帧”;
过滤验收码:用于比对CAN接收到的顿ID,以确定该顿是否被接收,十六进制格式。过滤屏蔽码:用于屏蔽验收码里的某些位,以确定验收码某些位(bit)是否参与比对 寸(对应位为0不参与比对,为1参与比对),十六进制格式。

滤波类型 型(帧格式):可选“标准”和“扩展帧”;
过滤验收码:用于比对CAN接收到的顿ID,以确定该顿是否被接收,十六进制格式。过滤屏蔽码:用于屏蔽验收码里的某些位,以确定验收码某些位(bit)是否参与比对 寸(对应位为0不参与比对,为1参与比对),十六进制格式。

USB掉线重连功能
该设备具有usb掉线重连机制,可以保证连续不间断运行,该功能需要在“设置”列表里开启:

二次开发通讯协议
配置命令
每数据长度为22字节,十六进制格式:包括2个字节顿头(0x49,0x3B)、1个字节功能码、1个字节读/写标志、16个字节数据和2个字节顿尾(0x45,0x2E):

心跳包
4通道心跳包为设备向上位机发送的数据包,心跳包长度为32字节,含义如下:

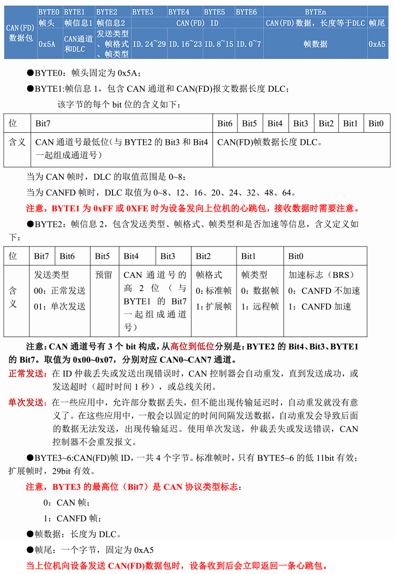
CAN(FD)数据收发指令
通过该命令可以实现CAN(FD)报文的发送和接收,报文格式如下:

固件升级
设备支持在线固件升级功能,升级前务必和我司技术员联系,获取最新固件,并在技术员指导下操作,切勿自行升级。

强大硬件
ARM Cortex-M4高性能处理器
软硬件双重看门狗护卫
7*24小时正常运行不岩机

宽温设计
低温工作支持-40℃,高温工作支持85℃工作环境

接口防护
工业级防护 (高等级防雷击、 防静电、 防群脉冲)
EMC 防护
IEC61000-4-5 Surge:电源:±2kV;信号:±2kV
IEC61000-4-2 ESD:接触:±8KV;空气:±15KV
IEC61000-4-4 EFT:电源:±4kV;信号:±2kV

接口说明

CAN接口
拨码开关的使用
CAN总线采用平衡传输,ISO11898-2规定:在高速CAN网络中,需要在网络终端节点处接入20欧姆终端电阻,用于消除总线上的信号反射,避免信号失真,高速CAN网络拓扑如下图所示:
(注:总线通讯距离,通讯速率与现场应用相关,可根据实际应用和参考相关标准设计。CAN-BUS电缆可以使用普通双绞线、屏蔽双绞线或标准总线通信电缆。远距离通讯时,终端电阻值需要根据通讯距离以及线缆阻抗和节点数量选择合适值。
设备内置120欧姆终端电阻,可通过拔码开关选择是否接入总线(注意,100E和101E是将RS 与 L短接):



天猫旗舰店
京东旗舰店
1688店
淘宝旗舰店
百度爱采购